📝 Note
Before using this dashboard, first setup SQS exporter to SigNoz. See the Monitor AWS SQS with SigNoz guide for complete setup instructions.
This dashboard provides comprehensive monitoring of AWS Simple Queue Service (SQS) using Prometheus metrics collected via a third-party exporter. It offers detailed visibility into queue message states, processing status, and capacity utilization to help optimize queue performance and troubleshoot message processing issues.
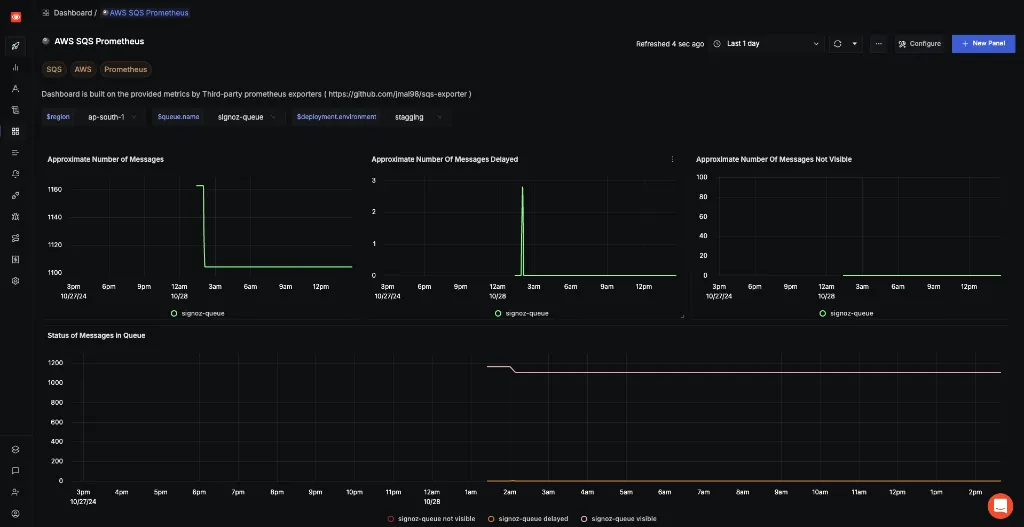
Dashboard Preview

Dashboards → + New dashboard → Import JSON
What This Dashboard Monitors
This dashboard tracks essential AWS SQS metrics to help you:
- Queue Health Monitoring: Track message states across different queue phases
- Message Flow Analysis: Monitor visible, delayed, and in-flight message counts
- Processing Efficiency: Identify bottlenecks and processing delays
- Capacity Planning: Understand queue utilization patterns and scaling needs
- Multi-Environment Support: Monitor queues across different deployment environments
- Regional Monitoring: Track SQS performance across AWS regions
Metrics Included
Queue Message Status Overview
Status of Messages in Queue
- Description: Comprehensive view of all message states within selected queues
- Metrics Tracked:
- Delayed Messages: Messages waiting to be available for processing
- Visible Messages: Messages ready for immediate consumption
- Not Visible Messages: Messages currently being processed (in-flight)
- Use Case: Get a complete picture of queue processing state at a glance
- Grouping: By queue name for multi-queue monitoring
Individual Message State Metrics
Approximate Number of Messages
- Description: Count of messages available for retrieval from the queue
- Metric:
sqs_approximatenumberofmessages - Use Case: Monitor queue depth and consumer demand
- Critical for: Understanding processing backlog and scaling decisions
Approximate Number of Messages Delayed
- Description: Count of messages that are delayed and not yet available for reading
- Metric:
sqs_approximatenumberofmessagesdelayed - Use Case: Track scheduled or delayed message processing
- Planning: Essential for understanding future processing load
Approximate Number of Messages Not Visible
- Description: Count of messages that have not timed-out and aren't deleted (in-flight)
- Metric:
sqs_approximatenumberofmessagesnotvisible - Use Case: Monitor concurrent message processing and consumer activity
- Performance: High values may indicate slow processing or consumer issues
Dashboard Variables
This dashboard includes comprehensive filtering capabilities:
Region Selection
- Variable:
region - Description: Select specific AWS region for monitoring
- Type: Single selection
- Dynamic: Populated from available SQS metrics
Queue Selection
- Variable:
queue.name - Description: Select one or multiple SQS queues to monitor
- Type: Multi-select with "All" option
- Flexibility: Monitor specific queues or all queues simultaneously
Environment Selection
- Variable:
deployment.environment - Description: Filter by deployment environment (staging, production, etc.)
- Type: Single selection
- Use Case: Environment-specific monitoring and troubleshooting
Message State Definitions
Visible Messages
- State: Ready for immediate processing
- Consumer Action: Can be received and processed
- Monitoring: Track for queue backlog and consumer capacity
Delayed Messages
- State: Scheduled for future availability
- Consumer Action: Not yet available for processing
- Monitoring: Track scheduled workload and timing patterns
Not Visible (In-Flight) Messages
- State: Currently being processed by consumers
- Consumer Action: Received but not yet deleted
- Monitoring: Indicates active processing and consumer performance
Next Steps
- Monitor Amazon SQS with SigNoz – Set up SQS monitoring using the one-click integration or manual setup.
- Set up Alerts – Create alerts for critical SQS metrics like queue depth or message age.