Golang Monitoring Guide - Traces, Logs, APM and Go Runtime Metrics
Golang (Go) applications are known for their high performance, concurrency model, and efficient resource use, making Go an easy choice for building modern distributed systems. But just because your Go application is built for speed doesn't mean it's running perfectly in production. When things go wrong, just checking if your service is "UP" isn't enough. You need to look deep inside the Go runtime to understand exactly what's happening, which is only possible by having an effective monitoring system in place to answer questions like below:
- How goroutines behave under load?
- How does the runtime allocate memory?
- How long do API calls take?
- How do external dependencies, such as databases or caches, influence performance?
To answer these questions, teams typically rely on a combination of different telemetry signals and tools.
Monitoring Tools for Golang Applications and Where They Fall Short
Telemetry Signals and Common Tools
Go developers typically combine metrics, tracing, logging, and profiling tools to understand application health. These are the different telemetry signals collected to monitor various aspects of the application. In practice, that means:
- Metrics for runtime status (e.g., CPU, memory, garbage collection) and business-level counters.
- Distributed Tracing for end-to-end request flows and latency analysis.
- Logging for capturing discrete events and debugging.
- Profiling with tools like
pproffor granular analysis of CPU and memory usage.
It’s common for teams to combine these signals depending on their needs.
Prometheus: Widely used for Golang Monitoring
Prometheus is another of the most common tools for monitoring a Go application. Surveys show that a majority of Go services in production rely on Prometheus for monitoring runtime and business-level metrics. Many Go services expose their metrics on a /metrics endpoint in the Prometheus format, which is scraped by the Prometheus server at regular intervals. This setup has become a standard pattern in the Go ecosystem.
Prometheus Monitoring Limitations
Prometheus mainly focuses on metrics and doesn’t handle distributed tracing or standardised logs as part of its core design, and requires additional work to correlate signals across different telemetry sources.
OpenTelemetry: Defining Future of Monitoring
OpenTelemetry (OTel), an open-source observability framework for generating and exporting metrics, traces, and logs, addresses these limitations. It provides a consistent way to instrument Go applications, supports end-to-end request tracing, captures runtime behaviour, and correlates business-level events with system metrics. With growing support for auto-instrumentation and standardised APIs, OTel fills gaps that a metrics-only approach cannot, giving teams a complete view of both application performance and operational health.
Now, let’s dive into the practical setup. Below is a step-by-step guide to instrument a real-world Go service using OpenTelemetry.
Set Up Monitoring in Go Applications using OpenTelemetry
Follow the steps below to monitor your Go application with OpenTelemetry. In this article, we are using a sample E-commerce Go Application demonstrating:
- HTTP REST APIs with Gin
- SQLite as the database
- Redis for caching
- OpenTelemetry observability (Traces, Metrics, Logs)
Step 1: Prerequisites
- Go installed (v1.23+): Required to build and run the Go application.
- Git installed: Needed to clone the sample repository.
- SQLite installed: The sample app uses SQLite as its database.
- Redis installed (optional but recommended): Enables caching and helps demonstrate Redis monitoring.
- SigNoz Cloud: A destination for your telemetry data (we will use SigNoz Cloud for the examples, but the concepts apply to any OTLP-compliant backend).
Step 2: Get a Sample Go Application
If you want to follow along with the tutorial, clone the follow-along branch of the GitHub repository:
git clone -b follow-along https://github.com/aayush-signoz/go-otel-ecommerce.git
cd go-otel-ecommerce
Step 3: Install Dependencies
Dependencies related to the OpenTelemetry exporter and the SDK must be installed first. Run the commands below:
A. Core APIs and SDKs (The building blocks)
go get go.opentelemetry.io/otel@latest
go get go.opentelemetry.io/otel/attribute@latest
go get go.opentelemetry.io/otel/metric@latest
go get go.opentelemetry.io/otel/sdk/resource@latest
go get go.opentelemetry.io/otel/sdk/metric@latest
go get go.opentelemetry.io/otel/sdk/log@latest
go get go.opentelemetry.io/otel/sdk/trace@latest
B. Exporter Packages (Sending data via gRPC)
go get go.opentelemetry.io/otel/exporters/otlp/otlptrace/otlptracegrpc@latest
go get go.opentelemetry.io/otel/exporters/otlp/otlpmetric/otlpmetricgrpc@latest
go get go.opentelemetry.io/otel/exporters/otlp/otlplog/otlploggrpc@latest
C. Integration & Bridge Packages (Connecting OTel to your application)
go get go.opentelemetry.io/contrib/bridges/otellogrus@latest
go get go.opentelemetry.io/contrib/instrumentation/github.com/gin-gonic/gin/otelgin@latest
Step 4: Instrument Your Go Application With OpenTelemetry
The core OpenTelemetry setup lives in telemetry/otel.go. This single file is responsible for configuring and initializing the exporters and providers for all three telemetry signals (Traces, Metrics, and Logs).
We will build the contents of the otel.go file starting with the necessary imports and configuration functions.
A. Imports and Resource Setup
Start by adding the required packages to the top of your telemetry/otel.go file. These imports are necessary for all the functions defined in the next sections:
import (
"runtime"
"time"
"github.com/sirupsen/logrus"
"go.opentelemetry.io/contrib/bridges/otellogrus"
otelruntime "go.opentelemetry.io/contrib/instrumentation/runtime"
"go.opentelemetry.io/otel/exporters/otlp/otlplog/otlploggrpc"
"go.opentelemetry.io/otel/exporters/otlp/otlpmetric/otlpmetricgrpc"
"go.opentelemetry.io/otel/exporters/otlp/otlptrace/otlptracegrpc"
otel_log "go.opentelemetry.io/otel/sdk/log"
sdkmetric "go.opentelemetry.io/otel/sdk/metric"
sdktrace "go.opentelemetry.io/otel/sdk/trace"
"google.golang.org/grpc/credentials"
)
B. Configuring Traces using initTracer
The initTracer function initializes distributed tracing. It sets up the exporter, configures the service metadata (otelResource()), and registers the TracerProvider globally.
func InitTracer() func(context.Context) error {
var opt otlptracegrpc.Option
if config.Insecure == "false" {
opt = otlptracegrpc.WithTLSCredentials(credentials.NewClientTLSFromCert(nil, ""))
} else {
opt = otlptracegrpc.WithInsecure()
}
exporter, err := otlptracegrpc.New(context.Background(),
opt,
otlptracegrpc.WithEndpoint(config.CollectorURL),
)
if err != nil {
logrus.Fatalf("Failed to create trace exporter: %v", err)
}
provider := sdktrace.NewTracerProvider(
sdktrace.WithResource(otelResource()),
sdktrace.WithBatcher(exporter),
)
otel.SetTracerProvider(provider)
return exporter.Shutdown
}
The function above initialises distributed tracing for the Golang application. It configures the trace exporter, sets up the tracing pipeline, and ensures all traces include service metadata for backend identification. It also handles secure/insecure modes depending on the environment and returns a shutdown handler that flushes buffered spans on exit. With this in place, the application can produce traces, including nested spans, and request timings. Flamegraphs and timelines become available inside your tracing UI.
C. Configuring Metrics using initMeter
The initMeter function handles metrics. It initializes the OTLP exporter, configures the collection interval (10s), registers custom application counters, and sets up observable gauges for Go runtime metrics (goroutines and memory).
func InitMeter() func(context.Context) error {
ctx := context.Background()
var opt otlpmetricgrpc.Option
if config.Insecure == "false" {
opt = otlpmetricgrpc.WithTLSCredentials(credentials.NewClientTLSFromCert(nil, ""))
} else {
opt = otlpmetricgrpc.WithInsecure()
}
exporter, err := otlpmetricgrpc.New(ctx,
opt,
otlpmetricgrpc.WithEndpoint(config.CollectorURL),
)
if err != nil {
logrus.Fatalf("Failed to create metric exporter: %v", err)
}
meterProvider := sdkmetric.NewMeterProvider(
sdkmetric.WithResource(otelResource()),
sdkmetric.WithReader(sdkmetric.NewPeriodicReader(exporter, sdkmetric.WithInterval(10*time.Second))),
)
otel.SetMeterProvider(meterProvider)
meter := meterProvider.Meter(config.ServiceName)
OrdersTotal, _ = meter.Int64Counter("orders_total")
ProductOrderCounter, _ = meter.Int64Counter("product_order_total")
HttpRequestCount, _ = meter.Int64Counter("http_request_count")
HttpDurationBucket, _ = meter.Float64Histogram("http_request_duration")
GoroutinesGauge, _ = meter.Int64ObservableGauge("go_goroutines")
MemoryGauge, _ = meter.Int64ObservableGauge("go_memory_bytes")
meter.RegisterCallback(func(ctx context.Context, o metric.Observer) error {
var memStats runtime.MemStats
runtime.ReadMemStats(&memStats)
o.ObserveInt64(MemoryGauge, int64(memStats.Alloc))
o.ObserveInt64(GoroutinesGauge, int64(runtime.NumGoroutine()))
return nil
}, MemoryGauge, GoroutinesGauge)
otelruntime.Start(
otelruntime.WithMeterProvider(meterProvider),
)
return meterProvider.Shutdown
}
The function above configures metric exporting for your Go service. It creates a gRPC-based OTLP metrics exporter, sets up a periodic reader to push data every 10s, registers application-level counters for business logic and HTTP requests, and exposes Go runtime telemetry such as memory allocation and goroutine count. It gives you both business-level telemetry and Go runtime behaviour in real time.
D. Configuring Logging using initLogger
The initLogger function sets up the log exporter and uses a Logrus hook to automatically attach tracing context (trace_id, span_id) to every structured log event.
func InitLogger() func(context.Context) error {
var opt otlploggrpc.Option
if config.Insecure == "false" {
opt = otlploggrpc.WithTLSCredentials(credentials.NewClientTLSFromCert(nil, ""))
} else {
opt = otlploggrpc.WithInsecure()
}
exporter, err := otlploggrpc.New(context.Background(),
opt,
otlploggrpc.WithEndpoint(config.CollectorURL),
)
if err != nil {
logrus.Fatalf("Failed to create log exporter: %v", err)
}
provider := otel_log.NewLoggerProvider(
otel_log.WithResource(otelResource()),
otel_log.WithProcessor(otel_log.NewBatchProcessor(exporter)),
)
logrus.AddHook(otellogrus.NewHook(config.ServiceName, otellogrus.WithLoggerProvider(provider)))
return provider.Shutdown
}
The function above wires OpenTelemetry logging into the application. It configures an OTLP log exporter, creates a LoggerProvider that batches logs, and attaches a Logrus hook so log statements automatically include trace and span metadata.
After adding all of the above components (Imports, initTracer, initMeter, initLogger) in otel.go, the content of the file should match the configuration of otel.go present in the sample repository.
Step 5: Initialize Tracing, Metrics & Logging in main.go
We now wire everything together by initializing the telemetry components at the very start of the main() function in main.go. This ensures every request, log, and metric in the application is captured from the moment the service starts.
tracerShutdown := telemetry.InitTracer()
defer tracerShutdown(context.Background())
loggerShutdown := telemetry.InitLogger()
defer loggerShutdown(context.Background())
meterShutdown := telemetry.InitMeter()
defer meterShutdown(context.Background())
The above code initializes OpenTelemetry tracing, logging, and metrics for the application, and ensures that all pending telemetry data is adequately flushed when the program exits.
After adding all of the above integrations in main.go, it should look like this.
Step 6: Declare Environment Variables
Declare the following global variables in the config/config.go file. These will be used to configure OpenTelemetry and other service settings:
var (
ServiceName = os.Getenv("OTEL_SERVICE_NAME")
CollectorURL = os.Getenv("OTEL_EXPORTER_OTLP_ENDPOINT")
Insecure = os.Getenv("INSECURE_MODE")
RedisAddr = os.Getenv("REDIS_ADDR")
)
| Variable | Description |
|---|---|
ServiceName | Name of the service for tracing/logging/metrics |
CollectorURL | OTLP collector endpoint |
Insecure | "true" to skip TLS for OTLP, "false" for secure connection |
RedisAddr | Redis server address |
NOTE: Make sure to import the variables in all the paths that need them, such as telemetry/otel.go, main.go, and more.
If you still face any dependency-related errors, try running the following to install all the required dependencies:
go mod tidy
Step 7: Start Redis for Caching
This sample application uses Redis to cache frequently accessed data (like inventory and product availability), and these Redis operations also appear in your traces.
Create a new file named docker-compose.yml and add the following configuration:
version: '3.8'
services:
redis:
image: redis:7
ports:
- "6379:6379"
Run Redis using the below command:
docker-compose up -d
You should see:
redis:7 0.0.0.0:6379->6379/tcp
Step 8: Setting Up SigNoz and Running Go Application
Now that you have structured and instrumented your Go application with OpenTelemetry, you need access to some environment variables to send telemetry data to SigNoz and run your application.
You can choose between various deployment options in SigNoz. The easiest way to get started with SigNoz is SigNoz cloud. We offer a 30-day free trial account with access to all features.
Those who have data privacy concerns and can't send their data outside their infrastructure can sign up for either enterprise self-hosted or BYOC offering.
Those who have the expertise to manage SigNoz themselves or just want to start with a free self-hosted option can use our community edition.
Once you have your SigNoz account, you need two details to configure your application:
- Ingestion Key: You can find this in the SigNoz dashboard under Settings > General.
- Region: The region you selected during sign-up (US, IN, or EU).
Note: Read the detailed guide on how to get ingestion key and region from the SigNoz cloud dashboard.
Now that you have your credentials, start the application with the environment variables required to send data to SigNoz Cloud:
OTEL_SERVICE_NAME=goApp INSECURE_MODE=false REDIS_ADDR=<REDIS-ADDRESS> OTEL_EXPORTER_OTLP_HEADERS="signoz-ingestion-key=<SIGNOZ-INGESTION-KEY>" OTEL_EXPORTER_OTLP_ENDPOINT=ingest.{region}.signoz.cloud:443 go run main.go
Once you run the above command, your Go application will:
- Start the HTTP server on port
8080. - Send traces, metrics, and logs to SigNoz.
- Allow you to hit endpoints like
/products,/orders,/checkInventory,/cpuTest, and/concurrencyTestwith full observability.

You can find the complete code under the main branch of the sample GitHub repository.
Step 9: Interact with the Application to Produce Telemetry Data
To verify the instrumentation, you need to interact with the application. Since the OpenTelemetry middleware is active, every request you make now creates a span internally.
The application supports various endpoints to simulate different behaviors:
- GET
/products: lists inventory. - POST
/orders: creates a new order (generates DB traces). - GET
/cpuTest: simulates high CPU usage. - GET
/concurrencyTest: simulates high concurrency (goroutines).
You can test the endpoints manually using curl:
# Retrieve all products
curl http://localhost:8080/products
# Create a new order
curl -X POST http://localhost:8080/orders \
-H "Content-Type: application/json" \
-d '{"product_name":"SigNoz", "quantity":1, "user_id":"user123"}'
# Simulate CPU load
curl http://localhost:8080/cpuTest
The sample repository also includes a script to simulate continuous traffic. This is the most effective way to populate your dashboards with meaningful data.
chmod +x generate_traffic.sh
./generate_traffic.sh
Now that your application is instrumented and generating traces, let's configure the backend to collect and visualize them.
Monitor Your Go Application with SigNoz
To generate sufficient data for visualization, we rely on the script which you ran in the previous section. The above script repeatedly calls the /products, /orders, /checkInventory, /cpuTest, and /concurrencyTest endpoints. This process generates a steady stream of traces, metrics, and logs, simulating real user activity and enabling SigNoz to visualize request latency, business metrics, and Go runtime behaviour in real time.
Accessing the Service Dashboard
Navigate to your SigNoz account.
On the Services page, you should see your instrumented service, named goApp.

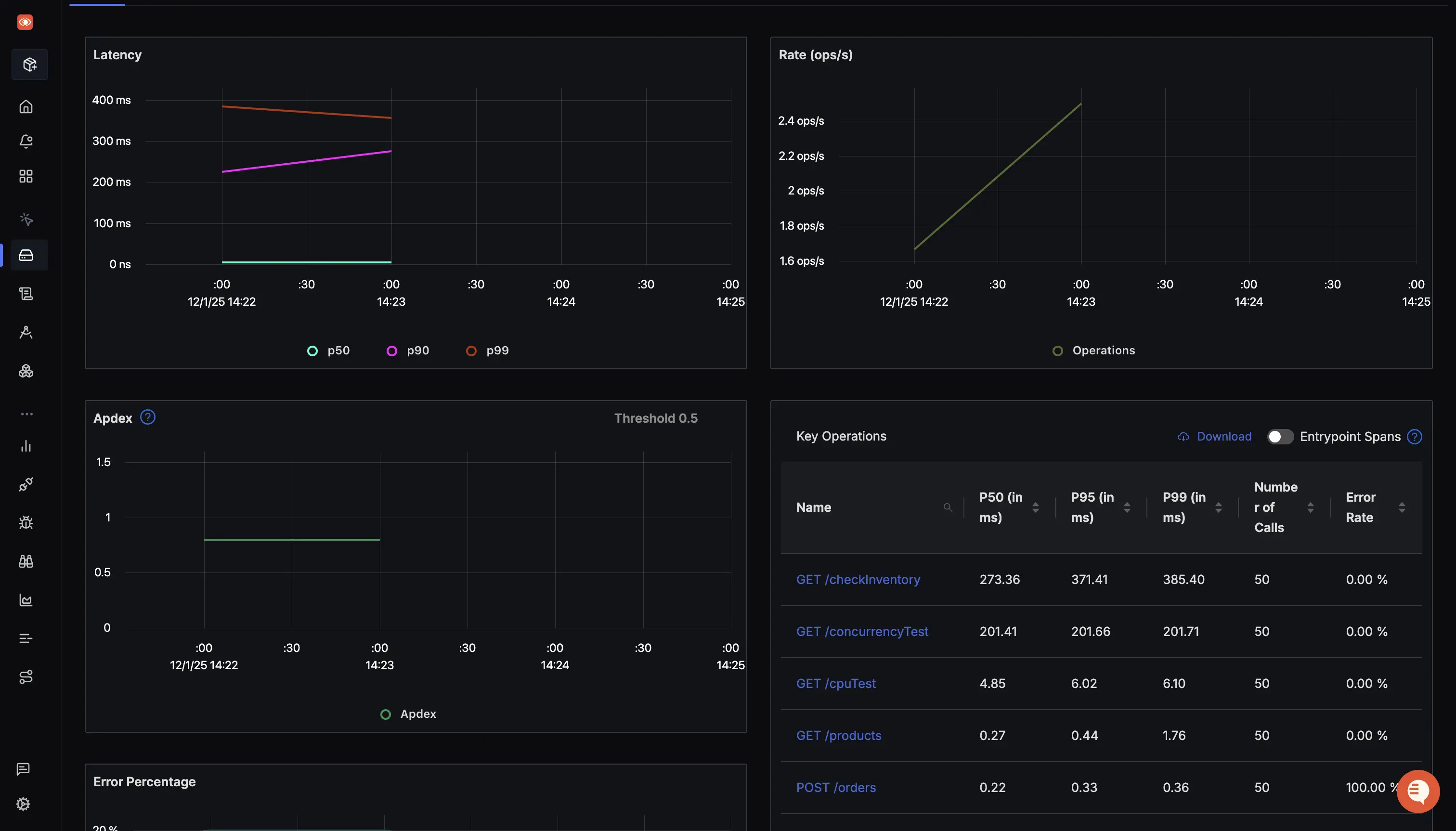
Click on the goApp service to view the main Service Metrics page. This dashboard displays crucial application metrics like application latency, requests per second (RPS), and error percentage.

Analyzing Go Runtime and Infrastructure Metrics
OpenTelemetry's runtime instrumentation provides deep visibility into the Go Virtual Machine (VM) and resource usage.
Goroutines
Shows the number of active goroutines in your application. Tracking goroutine counts helps identify concurrency spikes, leaks, or unusually high thread usage.

Heap Memory Usage
Reflects the bytes currently allocated on the Go heap. Monitoring this helps understand memory consumption patterns and the impact of garbage collection.

Request Latency & Throughput
These are standard HTTP metrics collected by the otelgin middleware.
- Latency: Measuring how long each request takes to complete. SigNoz shows percentiles like
p50,p90, andp99to highlight slow requests. - Throughput: The number of requests served per second, helping understand application load handling.

Analyzing Application & Business Metrics
These dashboards highlight the custom counters we defined in the application's business logic.
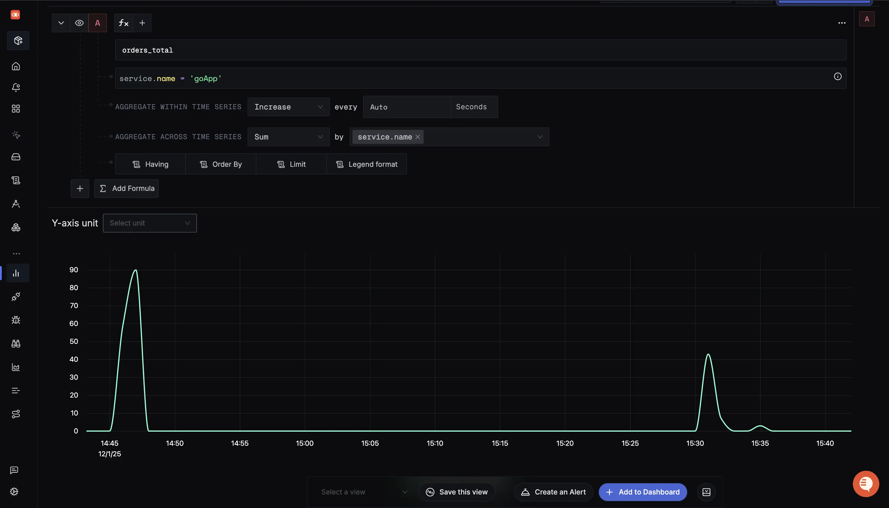
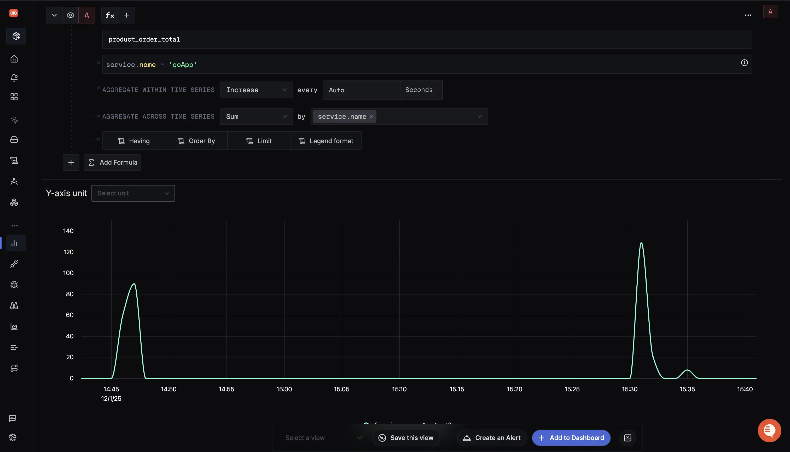
Business Counters
Custom counters that represent real user actions (e.g., orders_total, product_order_total) provide immediate visibility into business events alongside system metrics.


Correlating Traces and Logs
OpenTelemetry unifies tracing and logging, allowing you to move seamlessly between signals for powerful debugging.
Traces
The Traces tab visualizes the execution path of requests across components like HTTP handlers, database calls, and Redis operations. Spans are generated automatically by otelgin.Middleware and manually in handlers (e.g., create_order).

Logs
Logs are structured and enriched via the otellogrus hook. Critically, these logs include trace_id and span_id and can be directly correlated to the respective traces, simplifying root cause analysis.

Conclusion
Effective Golang monitoring means understanding your application's runtime behavior. This includes tracking goroutines, memory usage, garbage collection, API latency, and interactions with external systems like databases or caches. By monitoring these aspects, you can detect performance bottlenecks, prevent resource leaks, and ensure your services remain reliable under load.
In addition to runtime metrics, monitoring business-level events and application logs provides deeper insights into system health. Collecting HTTP request metrics, custom counters, and structured logs helps correlate system performance with user-facing operations, enabling teams to troubleshoot and optimise more efficiently.
If you want to read more about how to integrate Traces and Logs using Golang 👇
- Complete guide to implementing OpenTelemetry in Go applications
- Complete Guide to Logging in Go - Golang Log
Further Reading
SigNoz - an open-source alternative to DataDog