This integration enables monitoring of your Amazon Simple Queue Service (SQS) queues by collecting comprehensive queue performance metrics. With SigNoz's one-click AWS integration, you can track message counts, delays, and processing times.
Amazon SQS is a fully managed message queuing service. Monitoring SQS is essential for understanding queue health, message processing patterns, and ensuring reliable message delivery.
Getting Started
To use the SQS integration:
- From the sidebar, navigate to Integrations.
- Click Configure on the Amazon Web Services tile.
- Navigate to SQS to view dashboards and configure the integration.
For detailed setup instructions, see One-Click AWS Integrations.

What You'll Monitor & Data Collected
This integration collects comprehensive SQS metrics, providing visibility into:
Core SQS Metrics
- Message Age: Monitor oldest message age.
- Visible Messages: Track messages available for processing.
- Messages in Flight: Monitor messages being processed.
- Delayed Messages: Track delayed message counts.
- Message Operations: Monitor send, receive, and delete operations.
- Message Size: Track message payload sizes.
Collected Data Details
📊 Metrics List
| Metric Name | Unit | Type |
|---|---|---|
| aws_SQS_ApproximateAgeOfOldestMessage_count | Seconds | Gauge |
| aws_SQS_ApproximateAgeOfOldestMessage_max | Seconds | Gauge |
| aws_SQS_ApproximateAgeOfOldestMessage_min | Seconds | Gauge |
| aws_SQS_ApproximateAgeOfOldestMessage_sum | Seconds | Gauge |
| aws_SQS_ApproximateNumberOfMessagesDelayed_count | Count | Gauge |
| aws_SQS_ApproximateNumberOfMessagesDelayed_max | Count | Gauge |
| aws_SQS_ApproximateNumberOfMessagesDelayed_min | Count | Gauge |
| aws_SQS_ApproximateNumberOfMessagesDelayed_sum | Count | Gauge |
| aws_SQS_ApproximateNumberOfMessagesNotVisible_count | Count | Gauge |
| aws_SQS_ApproximateNumberOfMessagesNotVisible_max | Count | Gauge |
| aws_SQS_ApproximateNumberOfMessagesNotVisible_min | Count | Gauge |
| aws_SQS_ApproximateNumberOfMessagesNotVisible_sum | Count | Gauge |
| aws_SQS_ApproximateNumberOfMessagesVisible_count | Count | Gauge |
| aws_SQS_ApproximateNumberOfMessagesVisible_max | Count | Gauge |
| aws_SQS_ApproximateNumberOfMessagesVisible_min | Count | Gauge |
| aws_SQS_ApproximateNumberOfMessagesVisible_sum | Count | Gauge |
| aws_SQS_NumberOfEmptyReceives_count | Count | Gauge |
| aws_SQS_NumberOfEmptyReceives_max | Count | Gauge |
| aws_SQS_NumberOfEmptyReceives_min | Count | Gauge |
| aws_SQS_NumberOfEmptyReceives_sum | Count | Gauge |
| aws_SQS_NumberOfMessagesDeleted_count | Count | Gauge |
| aws_SQS_NumberOfMessagesDeleted_max | Count | Gauge |
| aws_SQS_NumberOfMessagesDeleted_min | Count | Gauge |
| aws_SQS_NumberOfMessagesDeleted_sum | Count | Gauge |
| aws_SQS_NumberOfMessagesReceived_count | Count | Gauge |
| aws_SQS_NumberOfMessagesReceived_max | Count | Gauge |
| aws_SQS_NumberOfMessagesReceived_min | Count | Gauge |
| aws_SQS_NumberOfMessagesReceived_sum | Count | Gauge |
| aws_SQS_NumberOfMessagesSent_count | Count | Gauge |
| aws_SQS_NumberOfMessagesSent_max | Count | Gauge |
| aws_SQS_NumberOfMessagesSent_min | Count | Gauge |
| aws_SQS_NumberOfMessagesSent_sum | Count | Gauge |
| aws_SQS_SentMessageSize_count | Bytes | Gauge |
| aws_SQS_SentMessageSize_max | Bytes | Gauge |
| aws_SQS_SentMessageSize_min | Bytes | Gauge |
| aws_SQS_SentMessageSize_sum | Bytes | Gauge |
Dashboards
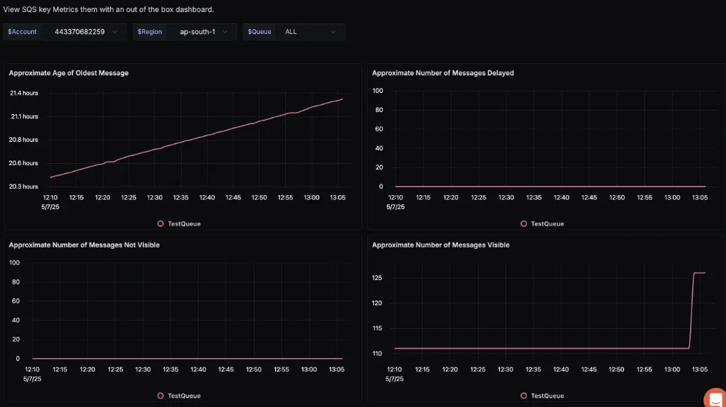
SQS Overview Dashboard
The integration provides a comprehensive overview dashboard with key SQS metrics:

Key visualizations include:
- Message Age: Monitor oldest message age in queue.
- Message Counts: Track visible, delayed, and in-flight messages.
- Message Operations: Analyze send, receive, and delete patterns.
- Message Size: Monitor payload sizes.